關于10月27日
開發區(惠民街道)、姚莊鎮
開展區域核酸檢測的公告
為進一步落實“早發現”防控措施,切實阻斷疫情傳播,決定于2022年10月27日組織開展開發區(惠民街道)、姚莊鎮區域核酸篩查,現將有關事項通告如下:
一、區域核酸檢測對象
開發區(惠民街道)、姚莊鎮轄區范圍內的所有人員。
二、采樣時間安排? ? ? 上午6:00-9:00
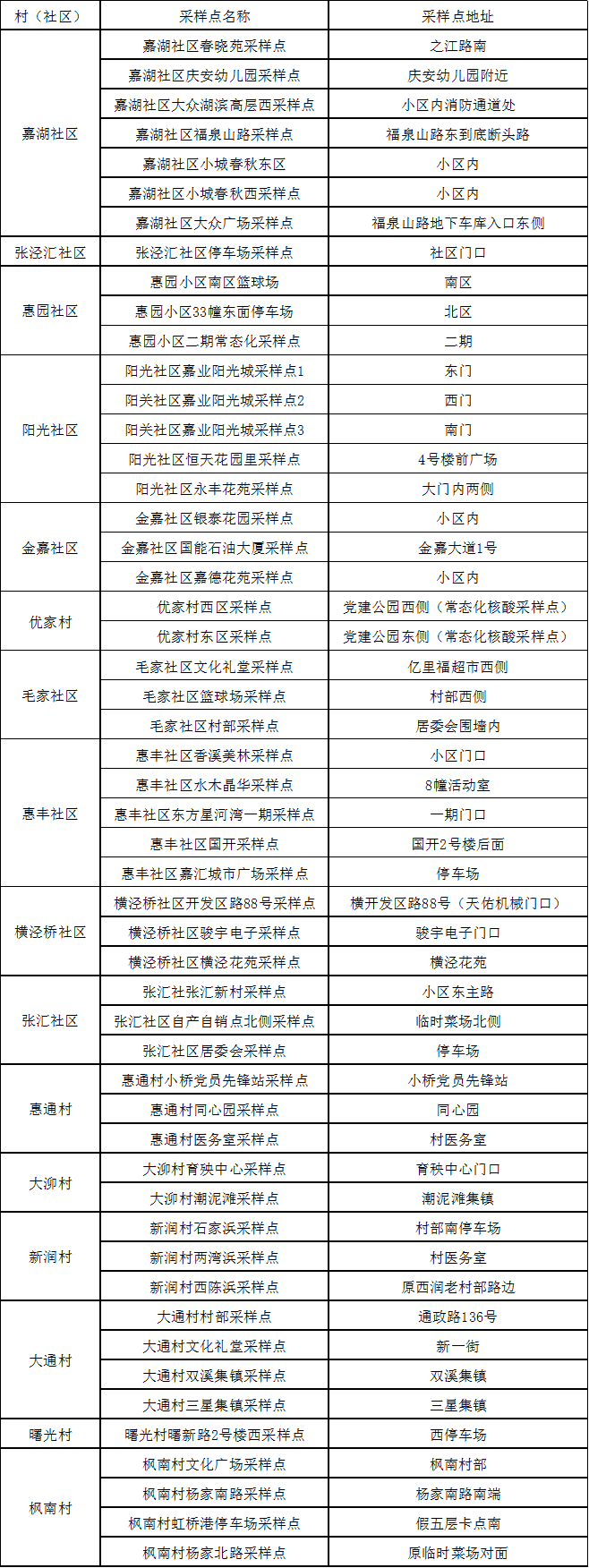
三、采樣地點安排
開發區(惠民街道)采樣點安排表

姚莊鎮采樣點安排表

四、注意事項
1.請根據所在鎮(街道)通知,攜帶智能手機或本人有效身份證件,在工作人員引導下,有序到達指定地點開展采樣;
2.采樣時請主動掃嘉行碼,全程佩戴口罩,保持2米以上間距,不交談、不聚集,做好個人防護及衛生,服從工作人員指揮,采樣完成后請務必及時有序離開采樣點;
3.48小時內接種過新冠疫苗的人員禁止采樣;
4.健康碼紅、黃碼人員或處于居家管控期等人員由村(社區)或單位另行通知安排采樣。
5.10月27日上午暫停該區域內常態化核酸采樣點服務,下午恢復服務。
6.區域核酸檢測期間應檢盡檢核酸采樣點正常開放。
為了您和全縣人民群眾的健康安全,請支持配合區域核酸檢測工作,務必在核酸采樣點關閉前到點采樣,做到應檢盡檢。
嘉善縣新型冠狀病毒肺炎疫情
防控工作領導小組辦公室
2022年10月26日